Guaranteed

If our system doesn't get partnerships, you will get a full refund

Scale Your Business Faster Than Ever Before With Agency Partnerships

No more having to hard close leads on sales calls. If our system doesn't acquire any partners for your agency, you will get a full refund.

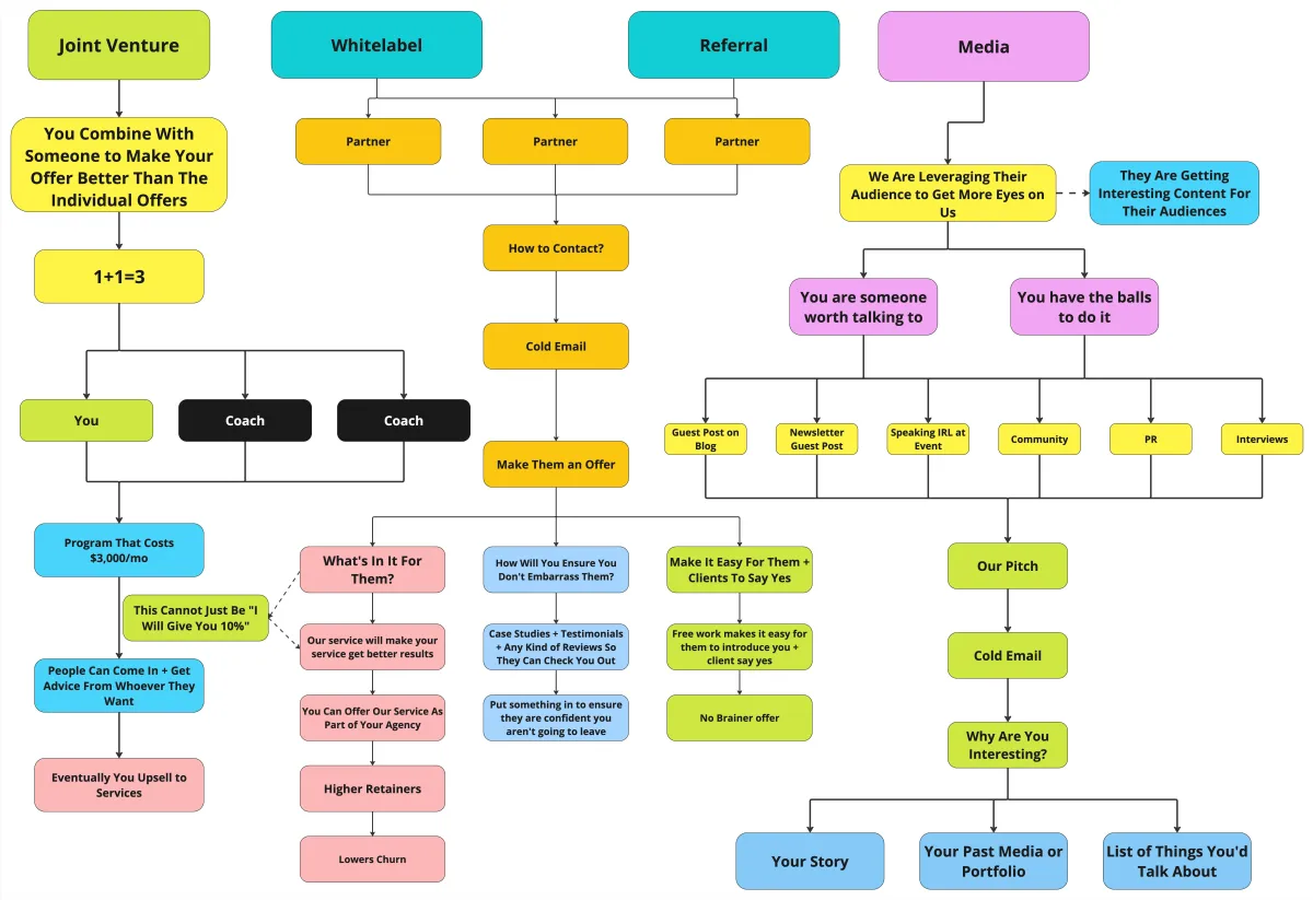
Referral / Whitelabel

Media

Joint Venture

Here's what you need to know

When constructing a partnership generation system, there are three main things that will yield about 80% of the results. You can think of these as the "80/20 Rule" applied to partnership generation

Leverage

Partnerships offer significant leverage by allowing you to tap into the resources, labor, and audience of others. This amplification of efforts enables your agency to grow faster and more efficiently than if you were working alone. By leveraging the combined strengths of multiple partners, you can achieve far more than through individual efforts, making partnerships a high-return strategy.

Mutual Benefit

The foundation of a successful partnership lies in creating a mutually beneficial relationship. Both parties should gain value, whether through shared clients, expanded reach, or collaborative projects. This win-win approach ensures the longevity and productivity of the partnership, as both sides are motivated by clear, tangible benefits.

Mutual Benefit

The foundation of a successful partnership lies in creating a mutually beneficial relationship. Both parties should gain value, whether through shared clients, expanded reach, or collaborative projects. This win-win approach ensures the longevity and productivity of the partnership, as both sides are motivated by clear, tangible benefits.

Trust and Credibility

Building and maintaining trust is essential for any partnership. Your partners need to trust that you will deliver quality work and uphold your end of the bargain. Demonstrating credibility through testimonials, case studies, and consistent performance helps secure and sustain partnerships, ensuring that both parties feel confident in the collaboration.

About Our Partnership Generation System

When working with us, these six things will be areas of focus.

Image

Partner Identification

Receive a curated list of potential partners aligned with business goals.

Image

Outreach Strategy

Engage and attract partners through tailored outreach strategies.

Image

Negotiation Support

Get expert support in securing mutually beneficial partnership terms.

Image

Partnership Structuring

Develop customized partnership models to fit specific needs.

Image

Ongoing Management

Maintain productive and aligned partnerships with ongoing management.

Image

Performance Tracking

Utilize tools to track and measure the success of partnerships.

The Partnership Generation System

The Partnership Generation System is specifically designed to help people generate partners for their business. One client is one client but 1 partner can lead to unlimited clients. It is all about leverage.

How Partnership Generation Works

Here's how this works from start to finish.

1

Schedule Call

The entire process starts with a call where we can get together to determine what you need. Once we agree and our invoice is paid, then we will begin.

2

Onboarding

Once the invoice is paid, we will invite you to a Slack Connect channel. There, we will send you the onboarding information.

3

Discovery Phase

We’ll conduct a detailed analysis of your business to identify ideal partnership opportunities.

4

Strategy Development

Based on the discovery, we’ll craft a tailored partnership generation strategy that aligns with your goals.

5

Execution

We’ll implement the strategy, handling outreach, negotiations, and partnership structuring.

6

Review & Optimize

We’ll regularly review the performance of partnerships and make necessary adjustments to ensure optimal results.

Book a Call With Matteo

© 2024. Conquered Leads. All rights reserved.